Please talk with any staff member or request a visit with the manager of the department that hospital management system flowchart provided your care. for a complete listing of your rights, please .
Hospital Management System Project Slideshare
More hospital management system flowchart images. Odyssey offers safe, reliable medical logistics solutions. odyssey offers medical products companies the safe, quality supply chain logistics solutions needed to match the requirements of the evolving healthcare environment; when it comes to your medical logistics needs, odyssey can help.
Medical Logistics Odyssey Logistics Technology
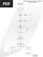
Medical records, 410-332-9489. media relations, 410-332-9714. mercy health foundation, 410-332-9290. operating rooms. main o. r. (bunting) patient check-in. First level data flow diagram(1st level dfd) of hospital management system : first level dfd (1st level) of hospital management system shows how the system is divided into sub-systems (processes), each of which deals with one or more of the data flows to or from an external agent, and which together provide all of the functionality of the hospital management system system as a whole. Off shore medical logistics (osml) offers various medical services. osml is dedicated in working with our custmers to ensure the highest level of care and services for any workplace environment. our innovative rental program of medical kits and diagnostic kits gives our customers flexibility and savings. Improving global medical logistics whether designing and executing world-class medical logistics processes for the biopharmaceutical industry, or providing emergency logistical support for other key industries, we’ve built our reputation on half a century of proven medical courier reliability and flawless execution.
In order to obtain copies of your medical records, please complete and return the authorization for release/exchange of information mercy medical center. As the tasks of hr departments intensify, so should the technical capabilities of the software solutions managed by every organization. efficient human resources management systems (hrms) work to help companies meet the constantly changing.
Facts On Management Information System Bizfluent

As In Logistics Management Georgia Military College
Successful medical school applicants are able to demonstrate skills, knowledge, and abilities in these areas. as you’ll see in the anatomy of an hospital management system flowchart applicant student profiles, one experience can illustrate proficiency across multiple competencies. 60,858 medical logistics jobs available on indeed. com. apply to customer service representative, dock worker, it manager and more!.

The defense health agency, medical logistics (dha medlog) division, located at fort detrick, maryland, is a joint activity under the direction, authority, and control of the dha. since the inception of the dha medlog, its focus has been medical materiel standardization within the department of defense (dod). Management information systems (mis) employs the integration of information technology in achieving the needs and objectives of the general workforce, managers and their organization. the development of mis in organizations helps corporate. bookkeepers mortgage/ hr/ management/ sales light industrial/ warehouse/ logistics medical assistants/ front office/ back office np/ cna/pa/

Traveling is about seeing new sights, absorbing new cultures and exploring unfamiliar environments — or relaxing in beloved ones. even with the best preparations, however, the unexpected need for urgent medical care can interrupt a vacation. System flow chart for hospital management system. the system flow diagram is a visual representation of all processed in sequential order. the system flow chart diagram is a graphical representation of the relation between all the major parts or step of the system. Medical logistics is the logistics of surgical, medical, and pharmaceutical supplies. it also includes the supplies of medical devices, medical and laboratory equipment, and other items, products, and pieces of equipment to support dentists, doctors, veterinary physicians, nurses, and other healthcare providers.
Mercy health is a catholic organisation grounded in a 2,000-year tradition of caring for others. founded by the sisters of mercy, we provide a variety of hospital and healthcare services for physical, emotional, social and spiritual wellbeing. A management information systems (mis) is the name given to computer systems which provide metrics in line with the goals and objectives of an organization. the development of an mis consists of assembling the right tools to assist manageme.
Companies that are looking for ways to experience less waste and better productivity would benefit from the use of a quality management system (qms). however, some companies have difficulty implementing them due to the complexity of these s. Kaiser permanente is a massive u. s. healthcare provider with offices all over the country. if you're new to the company, you may find yourself in a situation where you need to have your prescription refilled for the first time. check out be.
Ex. patient is an actor of hospital management system. usecase a use case is a coherent piece of functionality that a system can provide by interacting with actors. ex. check up patient by doctor. system system boundary is a rectangle in which use case mentioned in & it have system name also. ex. hospital management system. 12. Hospital management system project 1. 1 chapter 1. systems introduction 1. 1 description of the project: hospital are the essential part of our lives, providing best medical facilities to people suffering from various ailments, which may be due to change in climatic conditions, hospital management system flowchart increased work-load, emotional trauma stress etc. To request a copy of your medical records for health care, please contact your home location. select your mercyone home location:.

Hospital management system data flow diagram is often used as a preliminary step to create an overview of the hospital without going into great detail, which can later be elaborated. it normally consists of overall application dataflow and processes of the hospital process. Mail. mercy miami hospital release of information 3663 s miami ave miami fl, 33133. phone: (305) 854-4400. Bring the form to mercy medical records office · fax the completed and signed form to 541. 677. 2459 · utilize your patient portal account to securely submit your .
Mercy health — perrysburg hospital is a department of mercy health — st. vincent medical center. news and events news mercy health — perrysburg hospital brings state-of-the-art technology to cancer care. Zai ah et al. 2007 "lessons from implementing a combined workflow-informatics system for diabetes management. " maass mc et al. 2008 "usefulness of a regional health care information system in primary care a hospital management system flowchart case study. ". Medical logistics inc. is the leading provider of powered and non-powered pressure relieving therapeutic surfaces including mattresses and overlays in the north east region. we are a wound care solution company; this means that we provide our client and the patient with the best technology available that the patient will qualify for.


0 komentar:
Posting Komentar